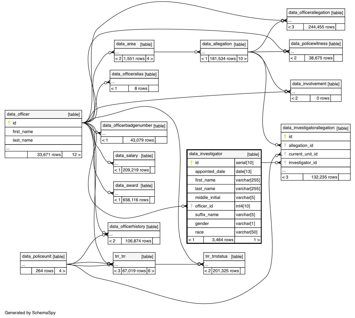
Columns
| Column | Type | Size | Nulls | Auto | Default | Children | Parents | Comments | ||
|---|---|---|---|---|---|---|---|---|---|---|
| id | serial | 10 | √ | nextval('data_investigator_id_seq'::regclass) |
|
|
||||
| appointed_date | date | 13 | √ | null |
|
|
||||
| first_name | varchar | 255 | √ | null |
|
|
||||
| last_name | varchar | 255 | √ | null |
|
|
||||
| middle_initial | varchar | 5 | √ | null |
|
|
||||
| officer_id | int4 | 10 | √ | null |
|
|
||||
| suffix_name | varchar | 5 | √ | null |
|
|
||||
| gender | varchar | 1 | null |
|
|
|||||
| race | varchar | 50 | null |
|
|
Table contained 3464 rows
Indexes
| Constraint Name | Type | Sort | Column(s) |
|---|---|---|---|
| data_investigator_pkey | Primary key | Asc | id |
| data_investigator_first_name_21d1280b | Performance | Asc | first_name |
| data_investigator_first_name_21d1280b_like | Performance | Asc | first_name |
| data_investigator_last_name_adf05435 | Performance | Asc | last_name |
| data_investigator_last_name_adf05435_like | Performance | Asc | last_name |
| data_investigator_officer_id_8095dac6 | Performance | Asc | officer_id |

